量子点选择靶向于小神经胶质细胞
小神经胶质细胞是脑部固有的免疫细胞,在损伤修复和对抗微生物入侵等方面具有重要作用。但是,在某些病理条件下,小胶质细胞会加剧炎症反应并造成神经退行性变。因此,向小胶质细胞靶向递送生物活性物质,将有助于阐明其作用机制,明确其在疾病治疗中的调节作用。加州大学旧金山分校格莱斯顿神经疾病研究所Li Gan课题组,发现量子点(Quantum dots, QDs)在体外及体内实验中选择靶向于小神经胶质细胞。
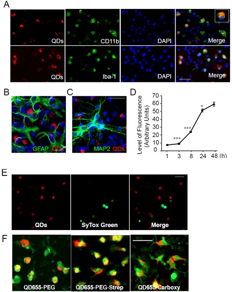
S Sakura Minami等体外分离新生大鼠的大脑皮质组织,进行混合细胞培养,然后与量子点进行孵育。结果显示,量子点被小胶质细胞选择性摄取,而神经元细胞及星形胶质细胞则没有对量子点的摄取(图1A-D)。进一步实验提示,小神经胶质细胞对量子点的摄取不受其表面化学修饰的影响,不同表面修饰的量子点如QD655-PEG、 QD655-PEG-Strep以及QD655-Carboxy均被小胶质细胞摄取;同时,不同粒径的量子点(QD525, 605, 655以及705)均被摄取,其中QD655进入细胞的效率最高(图1E-F)。量子点进入小胶质细胞后,没有诱发细胞毒性,不影响小胶质细胞释放炎症因子。将量子点注射于小鼠海马部位,荧光成像显示,量子点分布于海马的大多数区域,并且主要定位于小胶质细胞(图2)。量子点荧光信号很强,没有明显淬灭,一直持续至注射后1个月。将量子点与细胞毒素——皂草素偶联,该偶联物可靶向进入小胶质细胞并致其死亡,从而显著改善神经退行性疾病模型中神经元的活性。总之,该项研究对于小神经胶质细胞的特异性标记与成像提供了新的研究手段,对于靶向小神经胶质细胞的药物递送及神经系统疾病治疗具有重要意义。
图1 在大鼠皮质组织原代混合培养中,量子点被小胶质细胞选择性摄取。
(A) 小胶质细胞被CD11b及Iba-1抗体(绿)特异性标记,量子点(红)主要被小胶质细胞摄取;
(B) 量子点(红)没有被星形胶质细胞(由GFAP抗体标记为绿色)摄取;
(C) 量子点(红)没有被神经元细胞(由MAP2抗体标记为绿色)摄取;
(D) 随着孵育时间的增加,被小胶质细胞摄取的量子点的荧光强度逐渐增加;
(E) 在以Annexin V/SyTox green(绿)标记的凋亡或坏死细胞中,没有检测到量子点;
(F) 具有不同表面修饰的量子点均被小胶质细胞摄取。
图2 在体实验中量子点被小胶质细胞选择性摄取。
(A)-(D)将量子点立体定向注射于CX3CR+/-小鼠,其中小胶质细胞具有GFP表达。
(A) 量子点在海马中的分布;
(B) 海马组织中具有GFP表达的小胶质细胞;
(C) A及B的合图;
(D) 对C图的局部放大;
(E) 被海马小胶质细胞摄取的单个量子点平面的Confocal图像;
(F) 量子点(红)没有被星形胶质细胞(由GFAP抗体标记为绿色)摄取;
(G) 量子点(红)没有被神经元细胞(由MAP2抗体标记为绿色)摄取。
文献来源:

